Project 1 : Home Depot App. (App Definition Statement)
Collaborator: Liz     Duration: 4 weeks
Home Depot App (Name TBD)
·       Purpose: DIY tutorials and tools for home improvement projects with the option to have you project materials delivered or ready for pick up at the store.
·       Who it’s for: makers, handy men, people who aspire to make household improvements
·       How they’ll use it: There’s a “tool belt” to use while constructing which includes: levels, calculators, converters, etc. as well as step by step to tutorials and materials check lists get the job done.
·       Core functionality: Get ready made DIY project packs or tools from your local home depot or have them delivered to your home or business. As well as a social feature to update and share your current projects for home improvement.
·       Consolidated definition statement: App for Builders to streamline their tool kit and cut down on time looking for materials for a project using social sharing as a way for users to connect over home depot projects.
·       Features that fit the definition: A phone-app level; background tracking/processing; server integration with CRM system; client record lookup for associating time tracked with project; photo component for sharing project progress.
Statement of Work (SOW)
Phase 1:  due 4/10
UX: Research features
Design: demographic research
Phase 2: due 4/17
UX: task-flows, paper prototypes, user testing
Design:  wire-frames, gather Home Depot brand assets
Phase 3: due 4/24
UX: Test wire-frames on users
Design: create Photoshop Comps
Phase 4: due 5/1
UX:  AfterEffects presentation
Design: Respond to concerns in critique, build functioning prototype
phase1homedepotapp
Phase 1 User Research and Task Flows

Update 4-10-13:

After seeing some of the other groups present, features to make sure to consider: smartphone checkout in-store? intelligent group ing of checklist based on floor plan of local store and for the final presentation, I think it’s really convincing if the user persona’s photos are of them engaging in a smart phone.

The instructor’s feedback included this=> How to Make Bakery-Style Cupcakes – Snapguide.

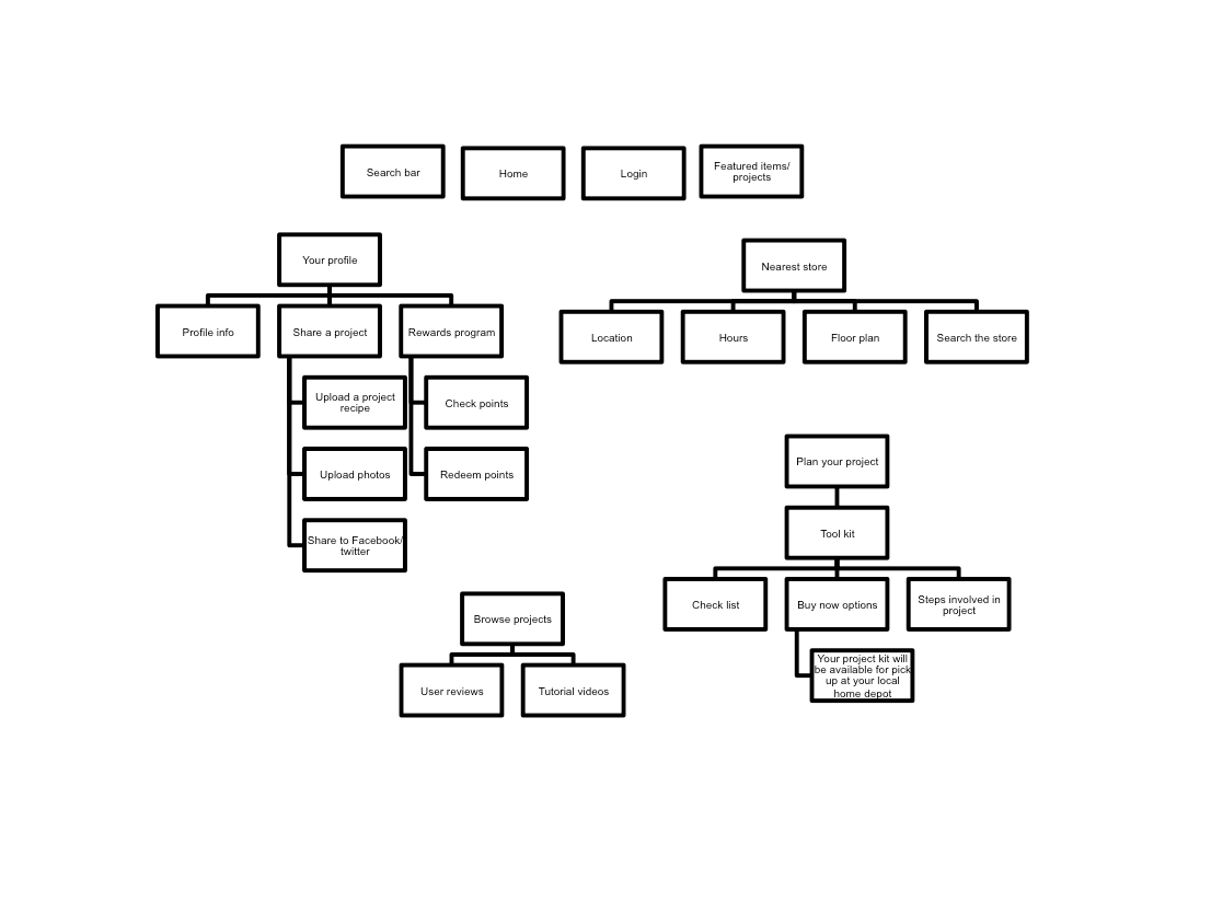
Update 4-15-12: Sitemap

Screen Shot 2013-04-15 at 1.54.46 PMUpdate 4-17-13: Wireframes

wireframesUse the TAP framework (TAP – Fireworks touch prototype tool for iPhone, iPad – UNITiD.)

Update 4-26-13: I’ve passed off the wireframes to Liz, my visual designer and I am working on the presentation in InDesign for next week. Here’s the outline.

Screen Shot 2013-04-26 at 12.25.24 PMUpdate 4-29-30: Today, I worked on the App Video Walk-through Draft 1 and The Presentation (also Draft 1). Ready for some skins and adjusting the timing.

Posted in

Leave a comment